您现在的位置: 首页 > 政务公开 > 县林业局>> 正文内容

连南瑶族自治县万山朝王国家石漠公园提质增效项目(西部森林防火中心、自然教育驿站)使用林地公示

时间: 来源:县林业局 访问量:- 【字体:

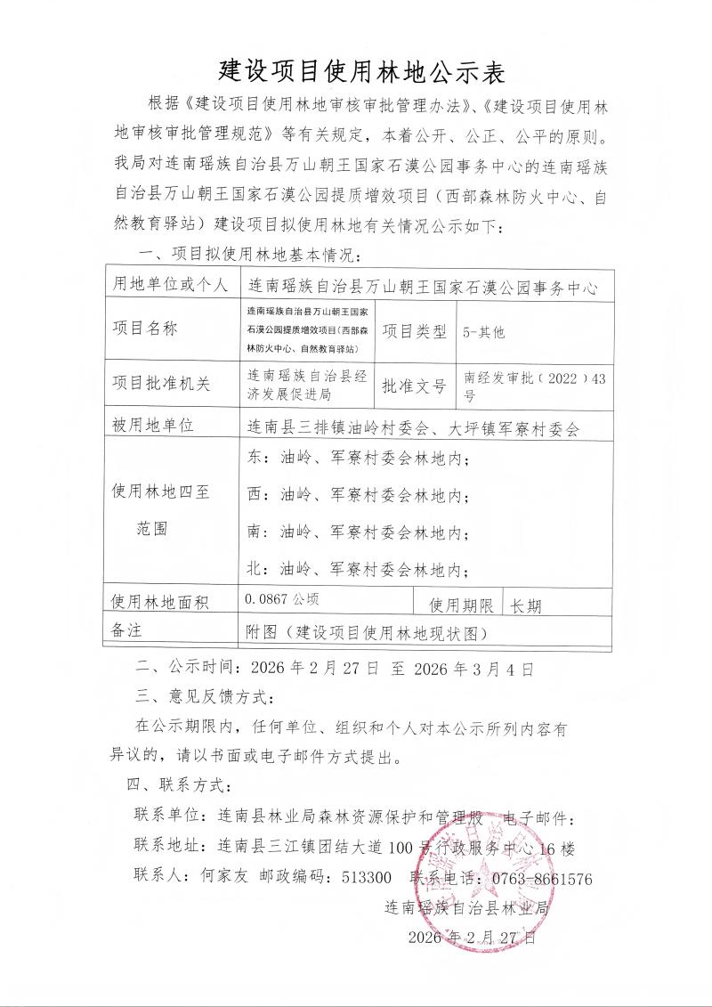
  根据《建设项目使用林地审核审批管理办法》、《建设项目使用林地审核审批管理规范》等有关规定,本着公开、公正、公平的原则,连南瑶族自治县林业局对连南瑶族自治县万山朝王国家石漠公园提质增效项目(西部森林防火中心、自然教育驿站)使用林地有关情况进行公示。


2026-02-27_002(1).jpg2026-02-27_001 2(1).jpg

相关稿件: